XC8-AS Assembler generated hex not supported?
Quote from Mistral on April 8, 2026, 12:13 pmIn MPLab I ran this project:
PIC_Microcontroller_Assembly_PIC16F877A/05 Blinky and Running LEDs/blink.X/blink.s at main 路 Devilbinder/PIC_Microcontroller_Assembly_PIC16F877A
Uploaded the hex into Simulide's PIC16F877 but although another C-project did give a nice simulation it did not work with the blink.s generated hex-file, that is like this:
:020000000528D1
:1000080009008316860183128601013086000310D9
:10001800860D102010200C28FF30F0001620F00B61
:10002800122808007030F1001C20F10B1828080075
:0A0038000230F200F20B1E2808004F
:02400E003A3F37
:00000001FFThe project has these pic-as Linker Options:
In text as added to Custom Linker Options : -pRESET_VECT=0h; -pINT_VECT=4h
According to this video:
Project Setup 馃數 PIC16F877A PIC Microcontroller Assembly Tutorial #2 MPLAB X pic-as mpasmSince I did not get it to work in Simulide while it did work with real hardware I asked Copilot its opinion and it said:
SimulIDE is a lightweight educational simulator, not a full silicon鈥慳ccurate emulator.
It does not fully support:
relocatable code
linker鈥憄laced vectors
delta=2 PSECTs
PIC16F877A silicon differences
----------------------------------------------------------------
Still not sure if this is the cause or perhaps I am missing something?
In MPLab I ran this project:
PIC_Microcontroller_Assembly_PIC16F877A/05 Blinky and Running LEDs/blink.X/blink.s at main 路 Devilbinder/PIC_Microcontroller_Assembly_PIC16F877A
Uploaded the hex into Simulide's PIC16F877 but although another C-project did give a nice simulation it did not work with the blink.s generated hex-file, that is like this:
:020000000528D1
:1000080009008316860183128601013086000310D9
:10001800860D102010200C28FF30F0001620F00B61
:10002800122808007030F1001C20F10B1828080075
:0A0038000230F200F20B1E2808004F
:02400E003A3F37
:00000001FF
The project has these pic-as Linker Options:

In text as added to Custom Linker Options : -pRESET_VECT=0h; -pINT_VECT=4h
According to this video:
Project Setup 馃數 PIC16F877A PIC Microcontroller Assembly Tutorial #2 MPLAB X pic-as mpasm
Since I did not get it to work in Simulide while it did work with real hardware I asked Copilot its opinion and it said:
SimulIDE is a lightweight educational simulator, not a full silicon鈥慳ccurate emulator.
It does not fully support:
-
relocatable code
-
linker鈥憄laced vectors
-
delta=2 PSECTs
-
PIC16F877A silicon differences
----------------------------------------------------------------
Still not sure if this is the cause or perhaps I am missing something?
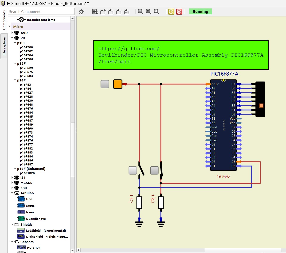
Quote from Mistral on April 8, 2026, 2:33 pmI tried the next project in the same Github depository:
PIC_Microcontroller_Assembly_PIC16F877A/06 Buttons as Inputs at main 路 Devilbinder/PIC_Microcontroller_Assembly_PIC16F877A
This one that has the same setup as the previous one, also with the same Custom Linker Options and only differs with two added input buttons, does simulate good.
@arcachofo
In the mean time while making this post I saw your reply, thank you.
So I must have missed something with the first attempt.
Good to know that XC8-AS projects are no problem for Simulide.
聽
I tried the next project in the same Github depository:
PIC_Microcontroller_Assembly_PIC16F877A/06 Buttons as Inputs at main 路 Devilbinder/PIC_Microcontroller_Assembly_PIC16F877A
This one that has the same setup as the previous one, also with the same Custom Linker Options and only differs with two added input buttons, does simulate good.

@arcachofo
In the mean time while making this post I saw your reply, thank you.
So I must have missed something with the first attempt.
Good to know that XC8-AS projects are no problem for Simulide.
聽
Quote from Mistral on April 9, 2026, 4:49 pmAfter the second project was simulated succesful and after I saw that you simulated the first project succesful, I tried to resimulate the first one. I did not manage to get it going. So I wondered, why is it working with you but not with me?
Of course you are way more skilled but I also considered that you might have a different software version?聽
I have 1.1.0 - SR1.
So I checked the latest downloads and downloaded SR2. I opened the first project once more and it simulates good immediately after pressing Run. Without making any modifications.
Afterwards I added the L.A. >>
Anyway, the problem I had with the simulation is solved now, thanks for the support.
After the second project was simulated succesful and after I saw that you simulated the first project succesful, I tried to resimulate the first one. I did not manage to get it going. So I wondered, why is it working with you but not with me?
Of course you are way more skilled but I also considered that you might have a different software version?聽
I have 1.1.0 - SR1.
So I checked the latest downloads and downloaded SR2. I opened the first project once more and it simulates good immediately after pressing Run. Without making any modifications.
Afterwards I added the L.A. >>

Anyway, the problem I had with the simulation is solved now, thanks for the support.

