Rectifier Bridge
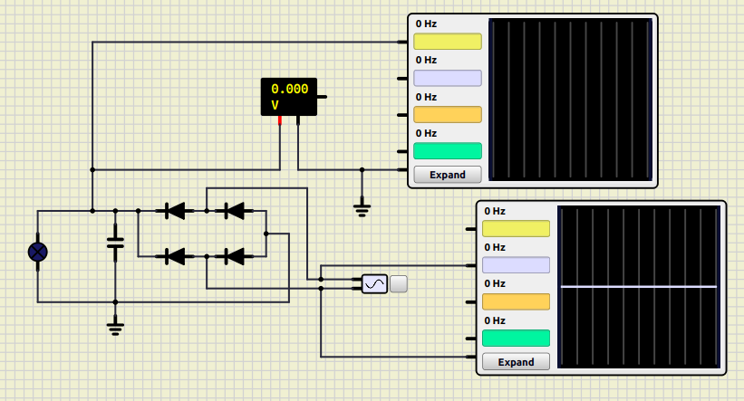
Quote from feri on January 22, 2026, 9:35 pmI'm testing this circuit:
I had to set the diode current to 500A to keep them from flashing. The wave generator button doesn't work, and the 70V sine wave only peaks at 16V DC. Could you explain the meaning of "Bipolar->Floating"?
Regards
I'm testing this circuit:

I had to set the diode current to 500A to keep them from flashing. The wave generator button doesn't work, and the 70V sine wave only peaks at 16V DC. Could you explain the meaning of "Bipolar->Floating"?
Regards
Uploaded files:
Quote from arcachofo on January 22, 2026, 11:37 pmYes, the button does not work at all, I will have a look.
The other issues seem normal when you have a 10Ω load and a 2200 uF capacitor.
Floating means that it is not tied to ground in any way, if you connect any of the outputs to a voltage source the other one will change accordingly
Yes, the button does not work at all, I will have a look.
The other issues seem normal when you have a 10Ω load and a 2200 uF capacitor.
Floating means that it is not tied to ground in any way, if you connect any of the outputs to a voltage source the other one will change accordingly
Quote from feri on January 23, 2026, 1:01 pmForgive my ignorance, but the current on the lamp is about 1.5A because the current on the diodes exceeds -300A. Furthermore, the voltage of the power supplies is not calculated as peak VAC / 1.41.
Best regards
Forgive my ignorance, but the current on the lamp is about 1.5A because the current on the diodes exceeds -300A. Furthermore, the voltage of the power supplies is not calculated as peak VAC / 1.41.
Best regards
Quote from arcachofo on January 24, 2026, 12:54 pmThere is also current going to the capacitor.
But in any case migration to Qt6 broke many things, for example WaveGen button.
I reverted it and I'm doing some testing, I will let you know if I find some problem.
There is also current going to the capacitor.
But in any case migration to Qt6 broke many things, for example WaveGen button.
I reverted it and I'm doing some testing, I will let you know if I find some problem.
