Problem with CD4510
Quote from desmondchan71 on December 8, 2025, 4:22 pmI construct the following circuit to demonstrate a counter from 3 to 6 to students:
The logic gates that reset the counter to 3 are working properly. However, the 7-segment just stays at '3' in SimulIDE. The same circuit works well in other simulator (e.g. Circuit Wizard) and also the real one. It seems to be the problem of the emulated CD4510.
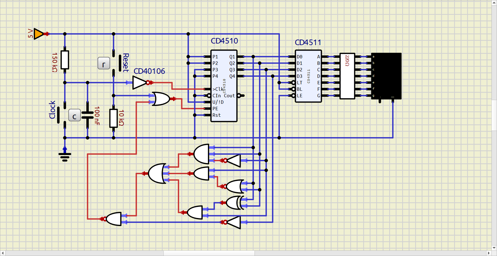
I construct the following circuit to demonstrate a counter from 3 to 6 to students:

The logic gates that reset the counter to 3 are working properly. However, the 7-segment just stays at '3' in SimulIDE. The same circuit works well in other simulator (e.g. Circuit Wizard) and also the real one. It seems to be the problem of the emulated CD4510.
Uploaded files:
Quote from arcachofo on December 8, 2025, 5:11 pmHi.
The problem is caused by 2 pulses generated in the logic gates that reset the counter to 3.
I think you can fix it adding a small capacitor to filter these transients.
Hi.
The problem is caused by 2 pulses generated in the logic gates that reset the counter to 3.
I think you can fix it adding a small capacitor to filter these transients.

Quote from nemka on December 12, 2025, 9:06 pmIt's becase of propagation delay of Buffer-94.
Use non-inverting buffers on the other two inputs of And Gate-93 and it will work well.
Sorry, I can't upload the picture. "You are not allowed to upload files with that file extension."
It's becase of propagation delay of Buffer-94.
Use non-inverting buffers on the other two inputs of And Gate-93 and it will work well.
Sorry, I can't upload the picture. "You are not allowed to upload files with that file extension."
