Forum Navigation
You need to log in to create posts and topics.
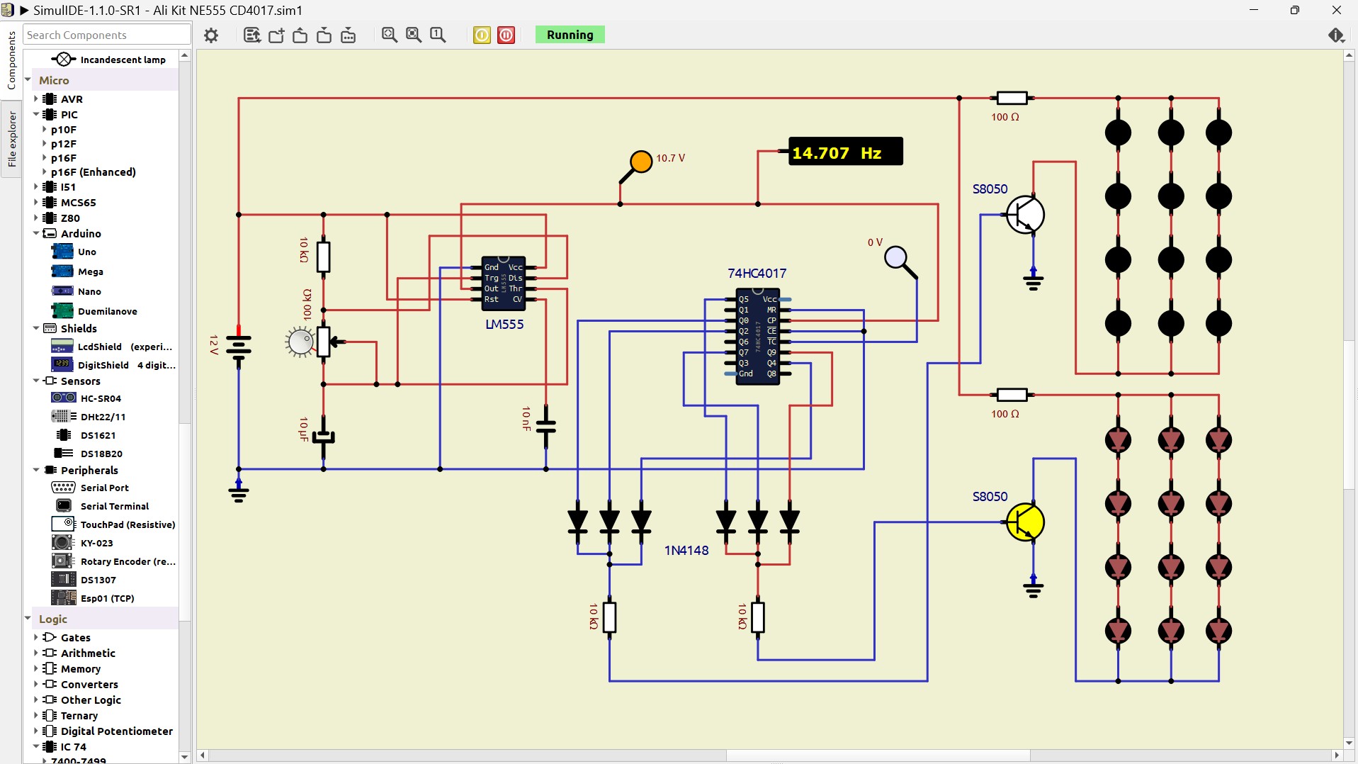
Kit Strobe NE555+CD4017 DIY
#1 · April 10, 2026, 9:47 am
Quote from Mistral on April 10, 2026, 9:47 amSorry, no Zip-file, this post is intended just as a fun project that can be build within an hour or so.
It's from a kit and transferred to simulation:
Sorry, no Zip-file, this post is intended just as a fun project that can be build within an hour or so.
It's from a kit and transferred to simulation:


